网站支持IPv6
无障碍
长者专区
适老版
智能问答
旧版

长者专区

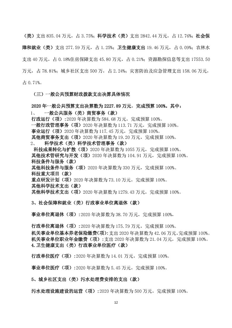
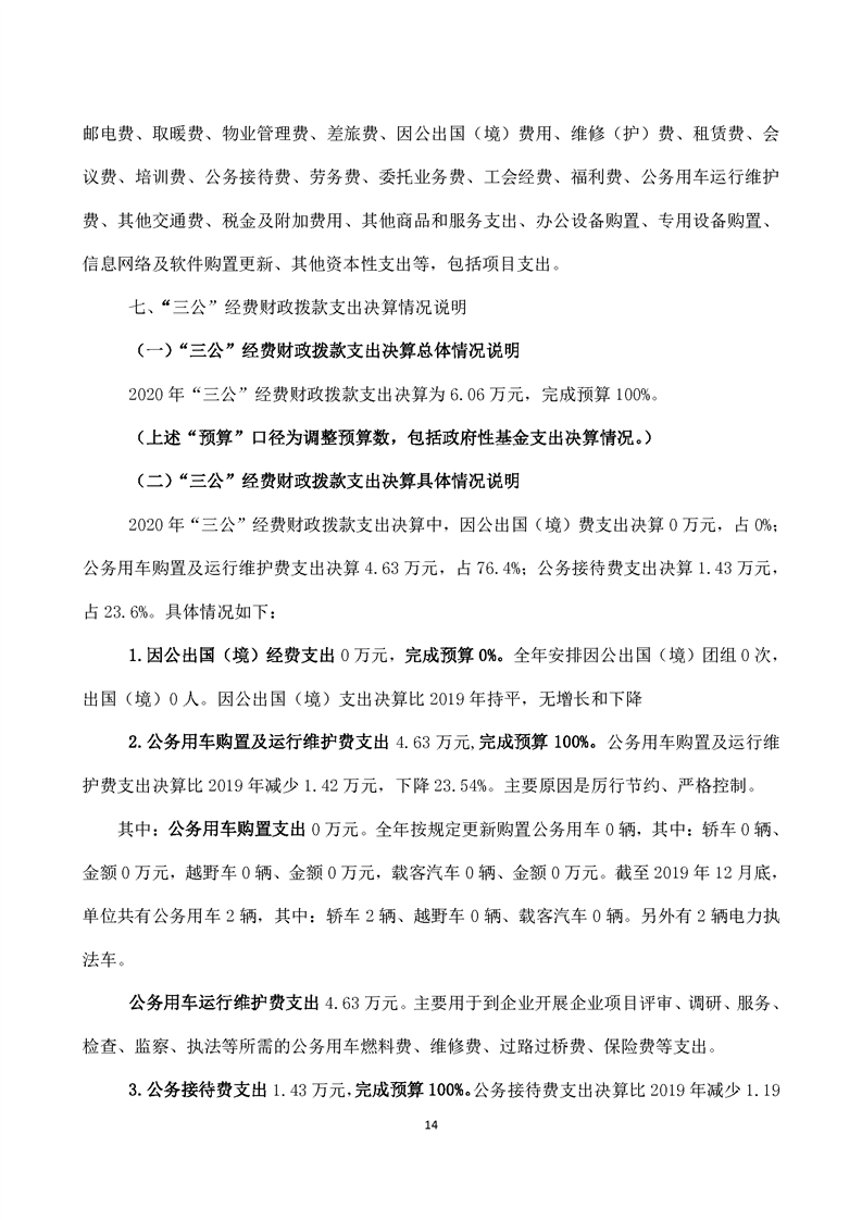
当前位置:首页 / 财政预算决算公开 / 部门决算 / 2020年市级部门决算 / 市政府部门 / 市经信科技局 / 正文

2020年度 广汉市经济信息化和科学技术局决算公开

发布时间:2021-10-19 来源:广汉市政府 点击量: 【字体:】【打印 分享:


扫描二维码分享本页面